Odbiór mieszkania od dewelopera to moment, na który wielu nabywców czeka z niecierpliwością. Jednak po oficjalnym odebraniu kluczy do nowego lokum, ważne jest, aby podjąć odpowiednie kroki, które zapewnią prawidłowe przejście do etapu zamieszkania. Niezależnie od tego, czy jest to pierwsze mieszkanie, czy kolejne, kluczowe jest dokładne sprawdzenie stanu nieruchomości oraz załatwienie formalności, które pozwolą na bezproblemowe korzystanie z nowego mieszkania.
W artykule przedstawimy najważniejsze czynności, które należy wykonać po odbiorze mieszkania, aby uniknąć najczęstszych błędów. Od sprawdzenia stanu technicznego, przez podpisanie umowy notarialnej, aż po rejestrację mediów – każdy z tych kroków jest istotny, aby móc cieszyć się nowym lokum bez zbędnych komplikacji.Kluczowe informacje:
- Dokładne sprawdzenie stanu mieszkania jest kluczowe, aby zgłosić ewentualne usterki w ramach gwarancji deweloperskiej.
- Deweloper ma 14 dni na odpowiedź na zgłoszone wady i 30 dni na ich naprawę.
- Podpisanie umowy notarialnej przenosi własność mieszkania na nabywcę.
- W ciągu 14 dni od odbioru mieszkania należy przepisać liczniki mediów na swoje imię.
- W ciągu 14 dni od podpisania aktu notarialnego należy zgłosić nabycie nieruchomości do urzędu skarbowego.
- Warto wykupić ubezpieczenie nieruchomości, aby chronić się przed zniszczeniami.
- Złożenie wniosku o zameldowanie w nowym mieszkaniu powinno nastąpić w ciągu 30 dni.
Jak skutecznie odebrać mieszkanie od dewelopera, aby uniknąć problemów?
Odbiór mieszkania od dewelopera to kluczowy moment w procesie zakupu nieruchomości. Właściwe przygotowanie i dokładne sprawdzenie stanu technicznego mieszkania przed podpisaniem umowy są niezbędne, aby uniknąć późniejszych problemów. Należy zwrócić szczególną uwagę na wszystkie aspekty, takie jak stan ścian, podłóg, instalacji oraz okien. Sprawdzenie tych elementów pomoże w identyfikacji ewentualnych usterek, które można zgłosić w ramach gwarancji deweloperskiej.Warto także przygotować się na odbiór mieszkania poprzez zebranie niezbędnej dokumentacji. Dokładne sprawdzenie dokumentów, takich jak umowy i certyfikaty, jest kluczowe dla zapewnienia, że wszystkie formalności są spełnione. Upewnij się, że masz wszystkie wymagane dokumenty w ręku, aby proces odbioru przebiegł sprawnie i bezproblemowo. Prawidłowe wykonanie tych kroków zapewni, że przejście do etapu zamieszkania będzie odbywać się w komfortowych warunkach.
Sprawdź stan techniczny mieszkania przed podpisaniem umowy
Przed podpisaniem umowy kluczowe jest, aby dokładnie sprawdzić stan techniczny mieszkania. Warto zwrócić uwagę na instalacje elektryczne, hydrauliczne oraz systemy wentylacji i ogrzewania. Upewnij się, że wszystkie elementy działają poprawnie, a także że nie ma widocznych uszkodzeń ścian czy podłóg. Nie zapomnij o sprawdzeniu okien – ich szczelność i jakość materiałów mają ogromne znaczenie dla komfortu mieszkania.
Dokumentacja niezbędna do odbioru mieszkania
Podczas odbioru mieszkania niezbędne jest posiadanie odpowiedniej dokumentacji. Wśród kluczowych dokumentów znajdują się umowa deweloperska, protokół odbioru oraz certyfikaty dotyczące jakości wykonania. Upewnij się, że wszystkie dokumenty są aktualne i zgodne z wymaganiami prawnymi. Sprawdzenie dokumentacji przed odbiorem pozwoli uniknąć nieporozumień i problemów w przyszłości.
Kluczowe kroki po odbiorze mieszkania od dewelopera
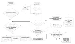
Po odebraniu mieszkania od dewelopera istnieje kilka kluczowych kroków, które należy podjąć, aby zapewnić sobie spokojne i prawidłowe przejście do etapu zamieszkania. Przede wszystkim, ważne jest, aby sporządzić protokół odbioru, który dokumentuje stan mieszkania oraz wszelkie zauważone usterki. Protokół ten jest istotnym dokumentem, który może być wykorzystany w przypadku zgłaszania reklamacji w ramach gwarancji deweloperskiej. Po jego podpisaniu, deweloper ma określony czas na odpowiedź na zgłoszone wady.
Następnie, po sporządzeniu protokołu, należy zająć się formalnościami prawnymi. Kluczowym krokiem jest podpisanie umowy notarialnej, która przenosi własność mieszkania na nabywcę. Dopiero po tym momencie nabywca staje się prawdziwym właścicielem nieruchomości, co otwiera drogę do dalszych działań, takich jak zgłoszenie nabycia do urzędów czy uzyskanie kredytu hipotecznego. Ważne jest, aby wszystkie formalności zostały dopełnione w odpowiednich terminach, aby uniknąć problemów w przyszłości.Jak sporządzić protokół odbioru mieszkania?
Aby sporządzić protokół odbioru mieszkania, należy dokładnie dokumentować wszystkie zauważone usterki oraz stan techniczny poszczególnych elementów mieszkania. Protokół powinien zawierać informacje o stanie ścian, podłóg, instalacji oraz okien. Ważne jest również, aby w protokole znalazły się daty oraz podpisy obu stron – dewelopera i nabywcy. Taki dokument jest kluczowy w przypadku późniejszych reklamacji i zgłaszania usterek, ponieważ potwierdza stan mieszkania w momencie odbioru.
- Stan techniczny ścian i podłóg
- Sprawność instalacji elektrycznych i hydraulicznych
- Stan okien oraz ich szczelność
- Dokumentacja zdjęciowa ewentualnych usterek
- Podpisy obu stron potwierdzające odbiór
Jakie są obowiązki prawne po odebraniu mieszkania?
Po odebraniu mieszkania, nabywca ma kilka obowiązków prawnych, które musi spełnić. Przede wszystkim, należy zgłosić nabycie nieruchomości do urzędów skarbowych w ciągu 14 dni od podpisania aktu notarialnego. W przypadku zakupu mieszkania na rynku wtórnym, konieczne jest uiszczenie podatku od czynności cywilnoprawnych (PCC), który wynosi 2% wartości nieruchomości. Dodatkowo, nabywca powinien przepisać liczniki mediów na swoje imię, aby uniknąć problemów z rozliczeniami.
Czytaj więcej: O co zapytać dewelopera, aby uniknąć kosztownych błędów przy zakupie mieszkania
Rejestracja mediów i formalności po odbiorze mieszkania
Po odbiorze mieszkania od dewelopera, jednym z pierwszych kroków jest rejestracja mediów, takich jak prąd, woda i gaz. Proces ten jest kluczowy, aby uniknąć problemów z rozliczeniami. Aby zarejestrować media, należy skontaktować się z odpowiednimi dostawcami usług i przedstawić im wymagane dokumenty, takie jak umowa najmu lub akt notarialny. Warto również przygotować dane osobowe oraz numer konta bankowego, na które będą wystawiane rachunki.
W przypadku rejestracji internetu i telewizji, warto sprawdzić dostępność usług w danej lokalizacji. Wiele firm oferuje różne pakiety, które można dostosować do swoich potrzeb. Po złożeniu zamówienia, zazwyczaj umówisz się na wizytę technika, który podłączy usługi w twoim nowym mieszkaniu. Pamiętaj, aby zrobić to jak najszybciej, aby móc cieszyć się pełnym komfortem w nowym lokum.
Jak zarejestrować media i usługi w nowym mieszkaniu?
Aby zarejestrować media w nowym mieszkaniu, należy wykonać kilka prostych kroków. Po pierwsze, skontaktuj się z dostawcami energii elektrycznej, gazu i wody, aby zgłosić zmianę właściciela. Wymagane dokumenty mogą się różnić w zależności od dostawcy, ale zazwyczaj potrzebne będą: akt notarialny, dowód osobisty oraz numer PESEL. Następnie, po zarejestrowaniu mediów, upewnij się, że wszystkie liczniki są poprawnie ustawione na Twoje nazwisko, co pozwoli na uniknięcie problemów z rozliczeniami w przyszłości.
Jak zgłosić mieszkanie do urzędów skarbowych i lokalnych?
Po odbiorze mieszkania, konieczne jest również zgłoszenie nabycia do urzędów skarbowych i lokalnych. W ciągu 14 dni od podpisania aktu notarialnego, należy złożyć odpowiednie dokumenty w urzędzie skarbowym, aby zgłosić nabycie nieruchomości. W przypadku zakupu na rynku wtórnym, może być konieczne uiszczenie podatku od czynności cywilnoprawnych (PCC). Zgłoszenie mieszkania do urzędów lokalnych jest ważne, aby uniknąć problemów z opłatami administracyjnymi oraz innymi formalnościami.
Planowanie przeprowadzki i aranżacji nowego mieszkania
Planowanie przeprowadzki do nowego mieszkania to kluczowy etap, który wymaga staranności i przemyślenia. Właściwe zorganizowanie harmonogramu przeprowadzki pozwoli na zminimalizowanie stresu i chaosu. Zaczynając od ustalenia daty przeprowadzki, warto sporządzić listę zadań do wykonania, takich jak pakowanie rzeczy, zamówienie transportu i zorganizowanie pomocy. Dzięki temu będziesz mieć jasny obraz tego, co jeszcze musisz zrobić przed dniem przeprowadzki.
Również ważne jest, aby przemyśleć, jak chcesz urządzić nowe mieszkanie. Aranżacja wnętrz powinna być zgodna z Twoim stylem życia oraz osobistymi preferencjami. Zastanów się nad funkcjonalnością przestrzeni – jakie meble będą potrzebne, gdzie umieścisz sprzęt AGD, a także jakie kolory i dodatki będą najlepiej pasować do Twojego nowego miejsca. Tworzenie planu aranżacji pomoże Ci w efektywnym wykorzystaniu dostępnej przestrzeni oraz stworzeniu przytulnego i estetycznego wnętrza.
Jak stworzyć harmonogram przeprowadzki i urządzenia wnętrz?
Aby stworzyć efektywny harmonogram przeprowadzki, zacznij od ustalenia daty przeprowadzki i podziel zadania na etapy. Warto stworzyć listę rzeczy do spakowania, a także zaplanować, kiedy i w jaki sposób przewieziesz swoje rzeczy do nowego mieszkania. Zarezerwuj transport z wyprzedzeniem, aby uniknąć problemów w ostatniej chwili. Nie zapomnij również o czasie na urządzenie wnętrz – przygotuj plan, które pomieszczenia chcesz zaaranżować jako pierwsze, aby jak najszybciej poczuć się komfortowo w nowym miejscu.
Jakie są najczęstsze błędy podczas aranżacji mieszkania?
Podczas aranżacji mieszkania łatwo popełnić kilka typowych błędów, które mogą wpłynąć na komfort życia. Jednym z najczęstszych błędów jest niewłaściwe dobranie mebli do przestrzeni, co prowadzi do zagracenia lub nieefektywnego wykorzystania miejsca. Inny błąd to brak spójności stylistycznej, co może sprawić, że wnętrze będzie wyglądać chaotycznie. Ponadto, nieprzemyślane rozmieszczenie oświetlenia może wpłynąć na atmosferę w pomieszczeniach, dlatego warto zadbać o odpowiednie źródła światła.
- Niewłaściwe dobranie rozmiaru mebli do pomieszczenia
- Brak spójności w stylu aranżacji
- Nieefektywne rozmieszczenie oświetlenia
- Nieprzemyślane wykorzystanie przestrzeni
- Zapominanie o funkcjonalności pomieszczeń

Utrzymanie mieszkania i zarządzanie nową nieruchomością
Aby cieszyć się komfortem w nowym mieszkaniu, należy zadbać o jego odpowiednie utrzymanie. Podstawowe zasady konserwacji obejmują regularne kontrole stanu technicznego, takie jak sprawdzanie instalacji elektrycznych, hydraulicznych oraz systemów grzewczych. Ważne jest, aby natychmiast zgłaszać wszelkie usterki, co pozwoli uniknąć poważniejszych problemów w przyszłości. Oprócz tego, warto pamiętać o okresowych przeglądach, które pomogą w utrzymaniu mieszkania w dobrym stanie przez długie lata.
Efektywne zarządzanie nową nieruchomością to także umiejętność planowania kosztów eksploatacji. Świadomość wydatków związanych z utrzymaniem mieszkania, takich jak rachunki za media, czynsz czy koszty ubezpieczenia, jest kluczowa. Dobrym pomysłem jest stworzenie budżetu, który pomoże kontrolować wydatki i uniknąć nieprzyjemnych niespodzianek. Regularne monitorowanie kosztów oraz szukanie oszczędności, na przykład poprzez wybór tańszych dostawców mediów, może znacząco wpłynąć na finanse domowe.
Jakie są podstawowe zasady konserwacji mieszkania?
Podstawowe zasady konserwacji mieszkania obejmują kilka kluczowych praktyk. Po pierwsze, regularne sprawdzanie instalacji oraz systemów, takich jak ogrzewanie czy wentylacja, jest niezbędne dla zapewnienia komfortu i bezpieczeństwa. Po drugie, warto dbać o czystość i porządek, co nie tylko wpływa na estetykę, ale również zapobiega gromadzeniu się zanieczyszczeń. Należy również pamiętać o okresowym malowaniu ścian oraz konserwacji podłóg, co pomoże w zachowaniu dobrego wyglądu mieszkania przez długi czas.
Jak zarządzać kosztami eksploatacji nowego mieszkania?
Zarządzanie kosztami eksploatacji nowego mieszkania wymaga przemyślanej strategii. Po pierwsze, warto stworzyć miesięczny budżet, który uwzględnia wszystkie wydatki, takie jak rachunki za prąd, wodę, gaz oraz czynsz. Po drugie, regularne przeglądanie umów z dostawcami mediów może pomóc w znalezieniu lepszych ofert, co przełoży się na oszczędności. Dodatkowo, warto planować większe wydatki, takie jak remonty czy zakupy, aby uniknąć nagłych wydatków, które mogą obciążyć domowy budżet.
Jak wykorzystać technologię do efektywnego zarządzania nieruchomością?
W dzisiejszych czasach, technologia może znacząco ułatwić zarządzanie nową nieruchomością. Warto rozważyć zastosowanie aplikacji mobilnych i platform online, które umożliwiają śledzenie kosztów eksploatacji, planowanie konserwacji oraz zarządzanie dokumentacją. Dzięki tym narzędziom można łatwo monitorować terminy przeglądów technicznych, a także ustalać przypomnienia o płatnościach, co pozwoli na uniknięcie opóźnień i dodatkowych kosztów.
Co więcej, nowoczesne systemy inteligentnego domu, takie jak smart home, mogą pomóc w optymalizacji zużycia energii i mediów. Integracja urządzeń, takich jak termostaty, oświetlenie czy systemy bezpieczeństwa, pozwala na zdalne zarządzanie nimi za pomocą smartfona. Tego rodzaju rozwiązania nie tylko zwiększają komfort życia, ale także przyczyniają się do obniżenia kosztów eksploatacji, co jest kluczowe w dłuższej perspektywie. Warto zainwestować w technologie, które mogą przynieść realne oszczędności i ułatwić codzienne zarządzanie nieruchomością.






